家长们注意了,桂城4月8日公布《2021年桂城街道公办小学、初中入学指南》,2021年桂城街道公办学校共招收12455名适龄学生。新方案有多项亮点,包括公布了怡海小学和灯湖中学的招生范围,公办初中政策性借读生首次实行统筹入学等。4月9日起陆续开始报名,请家长持续关注。
变化一:新增怡海小学和灯湖中学
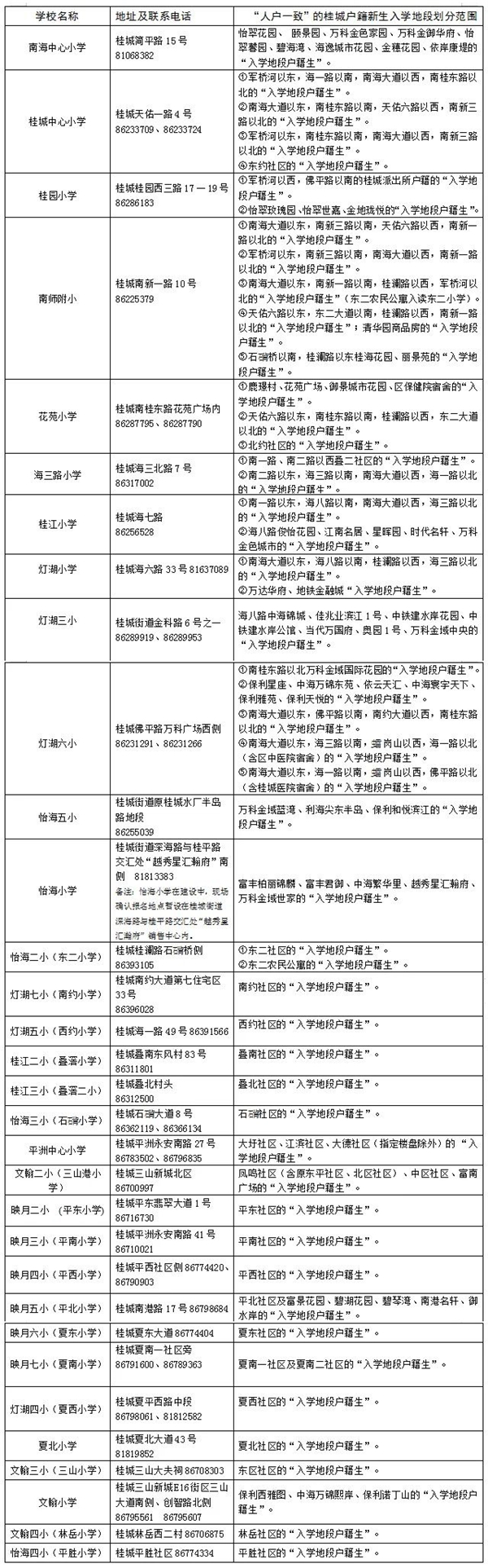
怡海小学位于桂城街道深海路与桂平路交汇处“越秀星汇瀚府”南侧,招生范围包括富丰柏丽锦麟、富丰君御、中海繁华里、越秀星汇瀚府、万科金域世家。计划招生5个班,共210名适龄学生。
灯湖中学位于桂城华翠北路,招生范围包括夏西社区、夏北社区,中海万锦豪园、保利花园、万达华府、地铁金融城、佳兆业滨江1号、中铁建水岸花园、中铁建水岸公馆、当代万国府、奥园1号、中海锦城、万科金域中央、保利星座、中海万锦东苑、依云天汇、中海寰宇天下、保利雅苑、保利天悦、怡翠花园、颐景园、万科金色家园、万科金御华府、怡翠馨园。计划招生16个班,共736名适龄学生。


变化二:公办初中政策性借读生首次实行统筹入学
据桂城街道教育办公室介绍,由于桂城户籍生人数不断增多,桂城部分小学的政策性借读生统筹入学已实施多年,今年桂城公办初中将首次实行政策性借读生统筹入学,即政策性借读生报名学校不一定是就读学校,政策性借读生就读学校要根据学位情况由桂城街道教育部门统筹安排。


各报名点接受在指定招生区域居住的符合佛山市政策性借读生条件的非户籍常住人口子女借读申请。根据佛山市、南海区的招生政策,经审核符合条件的政策性借读生由桂城街道教育行政部门统筹安排到公办学校就读。
如灯湖中学入学地段的政策性借读生可能统筹安排入读的学校有映月中学等学校;桂江一中入学地段的政策性借读生可能统筹安排入读的学校有石(石肯)中学、映月中学等学校;桂江二中入学地段的政策性借读生可能统筹安排入读的学校有叠滘中学、映月中学等学校。
变化三:分期分批预约家长现场报名
因疫情防控常态化需要,今年进行网上报名后,也不集中安排1-2天进行现场确认报名,调整为在规定时段内由各学校根据网上报名情况,分期、分批预约家长到学校或报名点办理现场确认报名手续。
没有接到学校通知的家长请不要贸然前往学校或报名点提交资料,避免不必要的人群聚集。已按时进行网上报名但因特殊情况未能在预约时段内到学校或报名点确认报名的家长,学校会对照网上报名名单逐一跟进落实办理确认报名手续。
特别提醒:不符合公办学校入读条件的借读生,建议家长及早考虑按《佛山市义务教育民办学校2021年招生工作实施方案》报读民办学校或回户籍地接受义务教育。

文/珠江时报全媒体记者 曾蓉