美的再扩电梯版图!收购香港梯美好49%股份
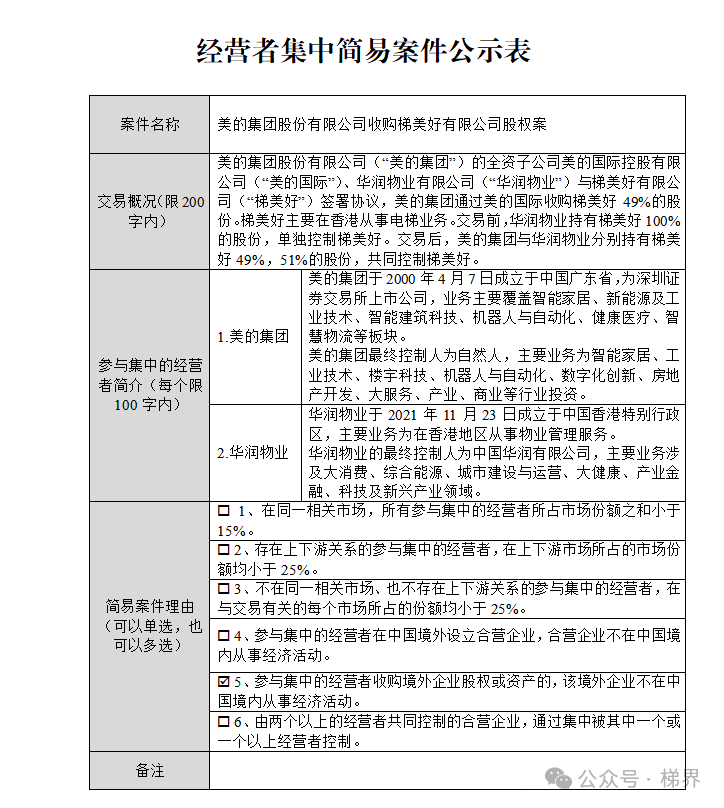
记者从广东省市场监督管理局发布的公示信息获悉,美的集团通过全资子公司美的国际控股有限公司,与华润物业有限公司签署股权转让协议,收购香港梯美好有限公司49%股权。交易完成后,梯美好由原先华润物业100%控股,变更为华润物业持股51%、美的集团持股49%的共同控制格局,双方将共同参与梯美好的经营管理。

公开资料显示,梯美好主要在香港从事电梯相关业务,涵盖电梯安装、维保等核心环节,是当地电梯服务市场的重要参与者。其业务与美的楼宇科技事业部,尤其是旗下菱王电梯的业务布局具有较高契合度。股权交易完成后,美的楼宇科技与华润隆地(负责综合物业管理平台)进一步签署战略合作协议,双方合作由资本层面延伸至业务协同层面。

近年来,美的集团持续加码楼宇科技领域布局,相关业务已覆盖暖通空调、电梯、楼宇自控、能源管理等多个板块。例如,2024年11月21日,美的集团子公司海南美的楼宇科技有限公司与东芝电梯株式会社签署股权认购协议,取得东芝电梯(中国)有限公司及东芝电梯(沈阳)有限公司控股权。今年3月10日,东芝电梯(沈阳)有限公司完成工商变更,美的通过海南美的楼宇科技持股58%,成为实际控制人。更早的2020年,美的已通过收购菱王电梯进入电梯赛道,并推出自主电梯品牌“领沃(Linvol)”。

此次参股梯美好,被视为其在电梯及智慧楼宇领域的又一重要落子,有助于完善面向建筑全生命周期的解决方案体系。
华润物业是华润集团旗下专注物业管理服务的平台,主要在香港地区开展业务。此次引入美的作为战略股东,有望在电梯维保、设备管理等方面提升专业化水平,进一步夯实物业设施管理能力。
文图丨佛山市新闻传媒中心记者黄轶彤