

爱三(佛山)汽车部件有限公司(简称:爱三公司) 是爱三工业株式会社在佛山顺德投资设立的外商合资企业,成立于2004年5月,坐落于佛山市顺德区五沙工业园。 公司主要业务涵盖开发、生产经营汽车、摩托车用铸锻毛坯件、电子控制燃油喷射系统、汽车关键零部件滤清器、发动机冷水管外壳及其他零部件、生产用刀具、工具及设备。 公司主要产品 爱三公司始终秉持“以顾客至上之心创造产品;以智慧及技术实现高品质;尊重人性,营造生机勃勃的企业环境,以企业的繁荣及创造丰盈的环境,为社会作出贡献” 的经营理念,坚守企业社会责任,践行绿色低碳发展,热心公益事业,积极回馈社会。企业在经营发展与技术创新领域持续深耕,获多项高含金量荣誉,以实际行动助力社会可持续发展,彰显企业担当与时代使命。 凭借完善的健康管理体系与暖心职工关怀,爱三公司荣获了广东省卫健委授予的“广东省健康促进企业” 称号,成为行业健康发展标杆。依托深厚的技术积淀与综合实力,公司顺利通过广东省科学技术厅、广东省财政厅、国家税务总局广东省税务局联合认定,获评高新技术企业,并成功跻身2023年顺德企业100强,展现出强劲的区域竞争力与发展潜力。 在社会责任践行方面,爱三公司积极投身地方建设与公益事业,先后荣获“社区种植活动热心单位”、敬老节突出贡献单位等称号;同时心系山区教育,多次捐资支持校园建设与教育事业发展,以实际行动诠释企业责任与社会情怀。 在和谐劳动关系构建上,爱三公司作为顺德区劳动保障事业促进会理事单位,荣获顺德区总工会授予的“双爱双评” 先进荣誉,真正实现企业发展与员工成长同频共赢。 从省级专业认证到区域百强实力,从公益慈善到和谐人文建设,爱三公司以全方位、多层次的高质量发展实践,赢得了政府、行业与社会各界的广泛认可和高度赞誉。 分荣誉展示 公司部分荣誉展示








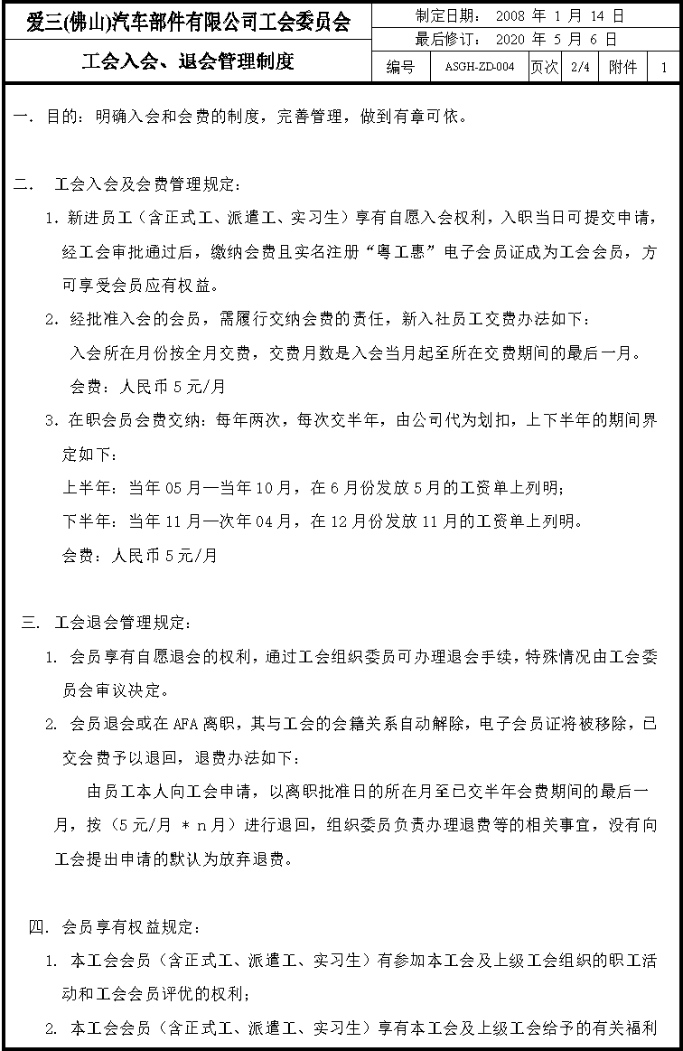
爱三公司坚持以提高员工生活水平,建立和谐劳动关系为宗旨,实现企业与员工利益共同发展的良好局面。 在公司活动方面,为了丰富员工的业余生活,提高职工的凝聚力和归属感,公司开展了丰富的活动,有新年会、家庭日、旅游、开工大吉抽奖活动、捡垃圾环保活动、三八女职工慰问、瑜伽活动、跑团活动等。 公司活动展示 爱三(佛山)汽车部件有限公司工会委员会(简称:爱三工会) 成立于2007年11月5日,爱三工会一路走来一直秉持着“以人为本.体面劳动”的工作理念,为我工会各项工作的开展指明了方向。近年来,爱三工会在大良街道总工会的领导下,和公司方的大力支持下,经过全体会员的积极努力,工会工作做出了以下成绩。 一、全面加强员工专业培训,提高员工素质 爱三工会恒常组织职工深入学习贯彻党的二十大精神,加强对员工的职业技术培训,开展各项学习活动,不断提高员工队伍的整体素质。 爱三工会组织开展全公司岗位技能竞赛。 爱三工会积极组织员工参加上级工会举办的各类劳动技能竞赛。 电焊工比赛 二、加强工会自身建设,不断提高工作水平 1.健全畅通工会上下级宣传渠道,保障工会各项工作有序开展,确保信息传达到每个员工。宣传途径有:微信公众号、微信群、邮箱、厂区内工会公告栏。 2. 加强制度建设,明确工作职责。以《工会法》为基础,不断完善涵盖入会制度、财务管理制度、会议制度、慰问制度等各项规章制度,更好的服务于工会会员。 三、以人为本,关心员工,为员工谋福利 1.办好员工福利:工会始终坚持用心做好员工福利保障工作,在春节、端午、中秋等中华民族传统佳节,为全体职工精心发放节日慰问品,以实用暖心的生活用品传递组织关怀,让职工在浓浓节日氛围中感受家一般的温暖。同时积极开展职工家庭日活动,为会员送上精美礼品,搭建企业与职工家庭的沟通桥梁,不断增强职工的归属感、幸福感,营造和谐温暖、积极向上的良好氛围。 2.维护员工合法权益,收集员工的意见(含:福利待遇方面、安全方面、环境方面等),反馈到公司,争取各项合法权益得到解决。 3.关心员工身心健康,建立健身室、爱心妈妈小屋;开展徒步、拔河、乒乓球赛、桌球赛、篮球赛等活动;开展无偿献血、中医健康服务进企业活动(免费)。 4.建立健全工会慰问制度,对结婚、生子、退休、住院等的会员进行慰问,工会与公司还设立了《救助基金会》,为重疾的员工进行帮扶。



























