

为使我镇2026年初中一年级招生工作规范、有序进行,促进全镇初级中学优质均衡发展,根据《广东省教育厅关于进一步规范普通中小学招生入学工作的指导意见》(粤教基〔2026〕1 号)、《佛山市教育局关于做好义务教育学校招生入学工作的通知》(佛山教基〔2026〕2号)、《佛山市教育局关于全面规范中小学招生工作的通知》(佛山教育〔2026〕7号)、《佛山市人民政府办公室关于印发佛山市非户籍适龄儿童少年入读公办义务教育学校实施办法的通知》(佛府办〔2024〕6号)、《顺德区教育局关于做好2026 年义务教育学校招生入学工作的通知》(顺教〔2026〕17号)、《佛山市顺德区科学技术局 佛山市顺德区教育局2026年关于受理高新技术企业工作人员子女入学的通知》(顺科发〔2026〕2号)等文件精神,结合我镇实际情况,制定本招生方案。

01

招生原则
(一)户籍生分片招生、就近入学原则。根据各校招生规模及各村(社区)户籍学生人数,划定各校招生范围,本镇户籍生按照学校招生范围,免试就近入读相应学校。如学校学区内户籍生超出招生计划数,则以电脑派位方式,分流部分学生到其他学校,分流方案另行制定。
(二)政策生照顾入学原则。政策生在保证学位的前提下,根据“积分优先,参考志愿”的原则,由镇宣教办统筹安排入学。
政策生种类见附件2。
我镇高新技术企业员工的非本镇户籍子女如符合相关条件,经镇经发办、宣教办审批后可享受政策生同等入学待遇。
(三)积分生积分入学原则。在我镇小学毕业的积分生,根据其积分及志愿情况,由镇宣教办统筹安排入读学校,录满即止。

02

招生计划


03

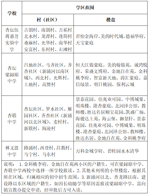
学区划分


04

招生日程安排


05

报名及录取办法
第一批:本地户籍生、佛山市人才子女
(一)第1类户籍生:人户一致的六年级户籍生,包括:(1)户籍与学籍均在杏坛镇的学生;(2)户籍在杏坛镇、学籍在杏坛镇外的学生;
(二)第2类户籍生:家长在学生户籍所属学校招生范围之外购置商品住宅,要求入读商品住宅所属学校的本镇户籍生,可按商品住宅归属的招生范围(参见前面的学区划分表),报读相应的初中;
(三)佛山市人才子女。符合相关条件的佛山市人才子女,可不受户籍限制,跨学区报读各初级中学。
上述各类别学生报名事项安排如下:
1.户籍生及佛山市人才子女采用网上报名的方式。报名网址:https://jz.zs.sdedu.net/sdjz/zssapp。点击页面中的“初中一年级学生报名”后,进入报名流程并上传相关资料的图片。具体操作流程详见附件1。
2.网上报名时间:4月13日9:00-4月17日18:00。
3.户籍生及佛山市人才子女网上报名时,应在报名平台提交以下材料的照片:①全国学籍系统导出的学籍档案证明(由毕业小学盖章,注意标明学校代码);②户口簿(含户主页、父母页、学生页);③学生本人的身份证(如未办可暂不提交);④第2类户籍生另需提交房产证或购房合同及房产证明;⑤佛山市人才另需提交相应层次的证明材料。
户籍生及佛山市人才子女完成网上报名流程即可,无须进行线下现场报名。
第二批:政策生、高新技术企业员工子女指标生
政策生、高新技术企业员工子女指标生必须进行两次报名,一次网上报名,一次线下报名。
(一)网上报名
1.报名网址:https://jz.zs.sdedu.net/sdjz/zssapp。点击页面中的“初中一年级学生报名”后,进入报名流程并上传相关资料的图片。具体操作流程详见附件1。
2. 网上报名时间:4月13日9:00-4月17日18:00。
3. 政策生、高新技术企业员工子女指标生进行网上报名时,应在报名平台提交以下材料的照片:①全国学籍系统导出的学籍档案证明(由毕业小学盖章,注意标明学校代码);②户口簿(含户主页、父母页、学生页);③家长居(暂)住证历史记录表;④家长社保缴费记录表;⑤房产证或购房合同及房产证明;⑥高新技术企业员工子女指标生另需提交高新技术企业证书照片、《2026年顺德区高新技术企业工作人员子女入学申请表》照片。
高新技术企业员工子女指标生如因审批程序原因未及时网上报名,由学校或宣教办在五月中旬安排补报,具体事项另行通知。
(二)线下报名
1.符合我镇政策生条件的学生,由目前就读的小学组织线下报名,报名时间为6月3-4日。
2.高新技术企业员工子女指标生。此类学生应为非本地户籍生,家长须在4月30日前向所在单位提出申请,单位同意后提交相关资料交镇经发办、宣教办审批,审批通过后享受政策生待遇,统一参加政策生积分排位。
3.报名资料:政策生办理线下报名手续时,须提交以下材料:①2026年杏坛镇初中一年级政策生入学申请表;②户口簿复印件(户主页、父母页、学生页);③全国学籍系统导出的学籍档案证明(由毕业小学盖章,注意标明学校代码);④所属政策生类别的证明材料;⑤各类积分佐证材料。
高新技术企业员工子女指标生在向单位提交指定的申请材料之外,还要按照政策生的相关材料要求(见上述①至⑤点),准备好各类表格和佐证材料,确保各类材料齐全。
第三批:积分生
积分生必须进行两次报名,一次网上报名,一次线下报名。
(一)网上报名
1.报名网址:https://jz.zs.sdedu.net/sdjz/zssapp。点击页面中的“初中一年级学生报名”后,进入报名流程并上传相关资料的图片。具体操作流程详见附件1。
2.网上报名时间:4月13日9:00-4月17日18:00。
3.积分生进行网上报名时,应在报名平台提交以下材料的照片:①全国学籍系统导出的学籍档案证明(由毕业小学盖章,注意标明学校代码);②户口簿复印件(含户主页、父母页、学生页);③居(暂)住证历史记录表;④社保缴费记录表;⑤房产证或购房合同及房产证明。
(二)线下报名
1.线下报名时间及地点:积分生由目前就读的小学组织报名,报名时间:6月24-25日。
2.积分生填报志愿时,应当完整填写三个志愿,按照“积分优先、参考志愿”的原则录取。
3.资料提交:积分生线下报名时,应提交以下材料:①2026年杏坛镇初中一年级积分生入学申请表;②户口簿复印件(户主页、父母页、学生页);③全国学籍系统导出的学籍档案证明(由毕业小学盖章,注意标明学校代码);④各类积分佐证材料。
上述各类学生报名时,家长必须保证申请材料真实有效。如果申请人伪造或提供虚假证明材料的,一经发现,取消入学申请资格。涉嫌违法犯罪的,交司法部门依法追究法律责任。

06

其他说明
(一)家长所购房产未取得房产证者,可到顺德区行政服务中心开具房产证明,也可在“佛山市自然资源局”微信公众号查询并打印。
(二)咨询电话
杏坛镇宣教办:27388312(黄老师)
杏坛梁銶琚中学:27771663(麦老师)
杏坛伍蒋惠芳实验中学:66833002(麦老师)
杏联中学:27380229(罗老师)
林文恩中学:29818296(李老师)
(三)文件查看
本次招生各类文件、通知、数据,主要在杏坛教育信息网(http://xtjy.sdedu.net/index)发布,家长可登录相关网址查阅或下载。
附件1:杏坛镇2026年公办初中一年级招生网上报名操作指引

附件2:2026年政策生类别及相关材料一览表

附件3:2026年杏坛镇初中一年级政策生入学申请表

附件4:2026年杏坛镇初中一年级积分生入学申请表

// END //


编辑:水兴杏坛微信编辑小组
素材来源:杏坛镇宣教办
声明:图文版权归原作者所有,如有侵权,请联系删除。
水兴杏坛
产业新区\生态小城\美丽水乡


微信公众号