
粤BA常规赛第二轮
就在今天(3月28日)19:30!
佛山队将在南海体育馆
主场迎战肇庆队
你有准备到场
为E哥加油打气吗?

到不到场没关系
桂城商圈、酒楼等地
设置了“第二现场”
现场大型LED屏全程直播
线上就能感受现场激情
南海万科广场

A32万科里

佛山保利水城时光汇

双溪酒家(佛山总店)

最重要的是
桂城已为大家备好了宵夜“硬菜”
人气夜市、烟火大排档、微醺酒吧……
既好吃,也有好景色
看完球别走,下半场约起来!

灯湖西街夜市
灯湖西街位于国家级夜间文旅消费集聚区——千灯湖片区,被誉为佛山夜景天花板、最美街区。
夜幕降临,两岸的商圈、夜市、餐厅、酒吧、咖啡厅灯火璀璨,游人如织,不远处的楼宇灯光秀绚丽夺目,成为千灯湖片区一道独特的风景。

在夜晚钻进灯湖西街夜市,诱人的食物香气扑鼻而来,能让不少吃货食指大动。烧鸟、炭烧生蚝、炸鸡翅、爆浆鸡蛋仔……你想吃的特色小吃全都在这里!

寻味地址:灯湖西街夜市(保利水城·西街)
平洲昆岗夜市
白天是车来车往的道路,夜晚则摇身一变成为热闹非凡的广佛夜市“天花板”,在社交媒体上刷屏爆火。它就是位于桂城平洲玉器街的昆岗夜市。

各式海鲜、烧烤、潮汕肠粉、蚝仔烙、蛋抱虾、“西施”炒饭、荔枝柴烧鸡架、麻辣小龙虾……无论你来自何处,这里总有一道美食合你口味。吆喝声、锅铲碰撞声、谈笑声,各种声音环绕喧闹中,全是生活的烟火气。

寻味地址:昆岗夜市

渔文乐·海鲜大排档
提到桂城街坊最常去的宵夜档,渔文乐·海鲜大排档一定榜上有名!渔文乐连续5年上榜大众点评必吃榜,刷屏小红书,成为了不少年轻人心中的“宵夜圣地”,连陈楚生、苏醒、王栎鑫、张远等明星都曾来打卡。


渔文乐食材多样,以海鲜为主,从生猛猎奇的贵价海鲜到平价好味的接地气小鲜,任君挑选。

寻味地址:渔文乐·大排档(千灯湖店)
超级海鲜夜肆、港风复古店面、面朝千灯湖“灯海”的绝佳位置,让这家开在“夜市”里的也是大排档成为灯湖西街的宵夜人气王、排队王。

YES也是大排档提出超级海鲜夜肆的概念,各式生猛海鲜、粤式风味小炒、煎炸、小炒、冰镇、蒸捞……融合了多种不同的烹饪方式,制作出一道道精致的特色菜品。

寻味地址:YES也是大排档(千灯湖西街店)

灯湖·樽岸是全国首个威士忌文化街区,在这里你可以见识到千灯湖“日落开饮、日出微醺”的另一面。
中式茶饮美学新空间『青苔茶室』主打“日茶夜酒”模式——日间提供中式特调茶饮与精品咖啡,夜间则变身氛围酒馆,供应特色调酒。

『VINO维罗纳意大利餐厅酒吧』携手意大利在华最大的葡萄酒供应商,带来意大利60多个大型酒庄的珍贵手工酿造葡萄酒,多款美酒常居意大利十大排名,不可多得。


寻味地址:灯湖·樽岸威士忌文化街区
在广佛最不能错过的现酿啤酒,当属一个月能卖出3吨啤酒的佛山保拉纳现酿啤酒坊,满足你对德式美食的所有想象!

据介绍,保拉纳采用巴伐利亚传统纯净酿造法,成功打造闻名全球的现酿啤酒。所谓纯净酿造法,即仅通过纯净水、麦芽、酵母、啤酒花四种原料进行酿造,让啤酒口味更加清爽。
喝啤酒前,还会先上一道巴伐利亚风格的德式拼盘给食客解解馋。一团硕大的“脆皮烤肉”格外吸睛,这是99.9%德国人都爱吃的经典“王炸”——脆皮烤猪肘,巨巨巨巨酥脆!

寻味地址:PAULANER·保拉纳德国啤酒花园餐厅(丽致汇广场店)
灯湖雅萃酒廊位于桂城中海万锦豪园小区一带商铺,不仅是佛山首家地窖式酒吧,还是电影《骗骗喜欢你》的取景地之一。
酒廊主营威士忌,所用的基酒相对奢华。在这里,你可以摇晃着酒杯品尝酒水的甘洌与醇香,碰撞出生活中的浪漫与激情。同时,酒廊还在不少细节上还原了英伦古堡地窖最古朴的味道。


寻味地址:灯湖雅萃酒廊(中海·万锦豪园店)
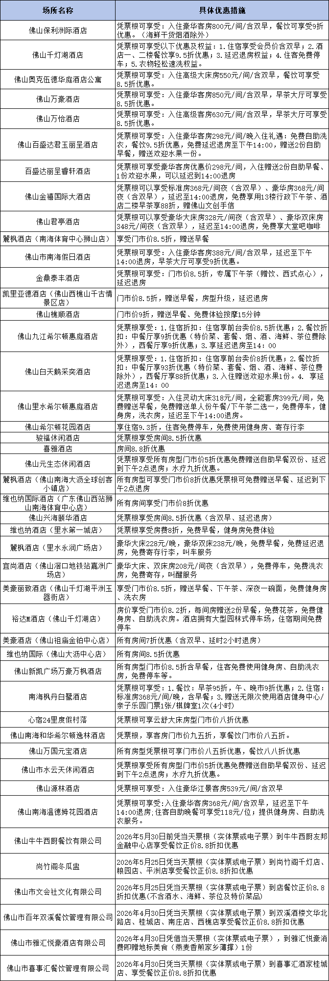
看完粤BA票根别扔
福利来啦~
持票根就能享专属优惠!
具体请看下方表格

*以上优惠最终以商家现场实际情况为准。
比赛是一时的
宵夜是一辈子的
准备好512G的胃
球赛结束后
我们宵夜江湖再见!

关注“南海桂城”视频号,获取最新动态↓↓↓
2026-03-27

2026-03-27

2026-03-27

