根据《中华人民共和国义务教育法》《佛山市人民政府办公室关于印发佛山市非户籍适龄儿童少年入读公办义务教育学校实施办法的通知》和《佛山市新市民积分制服务管理办法》等相关文件精神,结合我街道实际,现将云东海街道2026年秋季学期公办小学一年级招生办法公告如下:
云东海街道2026年秋季学期公办小学一年级招生计划和招生范围一览表
1.学区设置是为了相对就近安排入学,但并非绝对对应的关系。具体学位分配将根据学校学位数量、学生实际报名情况等因素统筹安排。2.根据数据测算,预计云东海街道2026年秋季学期适龄入学的人数依然处于学位需求高峰期,因此户籍生也不能保障一定能按报读志愿安排入读学区范围内对应的学校,请做好跨学区统筹学位安排的准备。3.因云东海街道户籍生“人户一致”(户口簿住址和报读学校学区一致)和“人户分离”(户口簿住址和房产住址不在同一学区,报读房产住址学区学校)的录取顺序不同,请同时具有“人户一致”和“人户分离”条件的户籍生注意学区的选择。4.由于新九年一贯制学校正在建设(地址:虹岭西路与云东海大道交界处东北侧,伏户流溪村旁),因此2026年秋季学期一年级新生仍需借址新城小学就读,待新校区建成后迁回,请报读的家长做好学生接送的规划。
年满6周岁的适龄儿童,即2020年8月31日(含31日)前出生。不满6周岁的不能报名。现已就读一年级或已拥有小学学籍的学生不能再申请入读小学一年级。如若有隐瞒情况,则取消其入学资格,已入读的必须退学,因此造成的一切责任由家长负责。
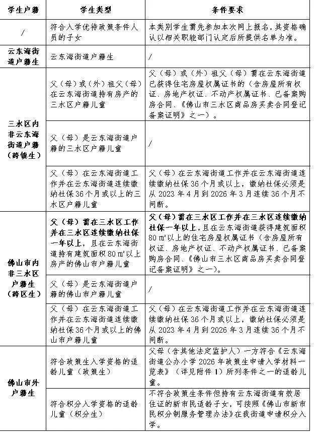
1、政策生:①符合云东海街道政策生入学条件的适龄儿童,在规定时间内报名的,保障入读云东海街道公办小学,由街道教育部门统筹安排学位;②学生与父母均为佛山市外户籍的,学生父或母必须持有三水区有效居住证才能报名,如果居住证正在办理延期签注手续的,要同时提供办理居(暂)住证历史记录和居住证换证的受理凭证;③社保类政策生的申请要求是学生父或母在云东海街道缴纳社保五年以上(含五年),且在三水区连续办理居住证五年以上(含五年),以上两个条件都需集中在父或母其中一方,时间从2021年4月到2026年3月连续60个月不间断。为保持政策延续,如居住证办理时限不符合要求的,可使用连续5年及以上营业执照或纳税证明作为“连续办理居住证5年及以上”的替代佐证材料。
2、积分生:①积分生指不符合政策生条件的但父母一方持有云东海街道有效居住证的佛山市外户籍生。②申请积分入学的学生无需参加本次网上报名,请家长按4月2日在“云东海发布”微信公众号公布的积分入学公告办理积分。③申请积分入学不保障全部入读公办学校,街道教育部门按积分学位数量,根据所有积分入学申请人积分排名,从高到低录取,录满即止。
2.2026年4月7日9:00-4月13日17:00,网上报名(每日23:00-次日8:00为系统维护时间)。报名功能关闭后不再受理报名申请,不按时在线上报名的视为自愿放弃。4.2026年6月中旬,录取通知并注册。以录取通知书为准,具体由录取学校另行通知。
本次招生统一使用“三水通”小程序进行线上报名,每个适龄儿童只能进行一次报名,不得重复。适龄儿童如符合我区两个或以上镇(街道)入学条件的,只能选择三水区内其中一个镇(街道)报名【报读三水区实验小学、西南街道中心小学和西南街道实验小学的除外】,请家长慎重考虑选择镇(街)报读。报名需由家长完成,不得由学生本人操作。
1.填报信息。手机微信扫描二维码后,点击“幼升小”,再点击“普通招生”,选择报读学校所在镇街,根据学生户籍类型选择入口,按提示如实填写信息并上传相关资料,最后点击提交即完成信息填报。2.选择志愿。家长选填志愿学校时,原则上第一志愿先填报云东海街道户籍所在地或居住地所属学区内对应的学校,再根据自身的意愿填报其他学区的学校。(参加本次报名符合“长幼随学”政策的适龄儿童,可申请报读哥哥(姐姐)所在的公办小学,哥哥(姐姐)目前在读六年级、初中或计划转学的不参与此项申请)。3.核实资料。填报信息成功上存后,返回报名系统首页点击“报名查询”,仔细审阅填报的信息和图片是否正确清晰,如需修改的,可按系统提示进行操作。
各类别学生报名所需材料详见《云东海街道2026年公办小学一年级招生报名资料清单一览表》(附件2)。请提前拍摄各类材料的清晰图片并保存收集相册,以便报名上传。
1.长幼随学报名资料要求。为落实《佛山市教育局关于完善幼儿园及义务教育学校招生转学“长幼随学”服务机制的通知》的精神,参加本次报名的适龄儿童若有哥哥(姐姐)在云东海街道公办小学就读,如要申请报读哥哥(姐姐)在读学校,需同时在报名系统上传如下的申请资料:(2)能证明两个小孩关系的户籍材料(如:两个小孩的出生证或户口薄)。2.使用房产作为报名资料要求。为提高审核系统对报名资料比对结果的准确性,避免因比对识别失败而需再次补充报名材料,请使用房产作为报名条件的学生家长报名时尽可能上传不动产证或房产证作为报名材料。由于同一房产的购房备案日期一般比房产证日期靠前,因此会影响录取排序,请购买一手房产的家长尽量同时上传购房备案日期材料(二手房只以不动产证登记时间排序,无需再提供备案材料)。如无购房备案合同原件的,可到开发商或房产主管部门打印备案时间证明材料代替原件使用。3.父母离异的小孩申请资料必须提供证明抚养权归属的法律文件,其入学申请资料只能使用抚养权归属一方的相关资料。
本次报名只接受网上核验资料,不进行现场纸质资料审核环节,所有报名材料将由街道教育部门联合其他职能部门进行核查验证,请家长务必如实提交审核资料,确保上传资料真实清晰,所有上传资料需为原件拍照,不可上传复印件图片或电子证件。如有不清晰图片作无效证件处理,一经发现提供不实或造假资料的,立即取消其所有学位申请资格,出现违法犯罪行为的将按相关法律法规移送公安机关处理。
报名结束后,街道将组织审核工作,计划5月中旬在“云东海发布”微信公众号发布审核结果查询公告,家长可进入招生报名系统查询具体审核结果。对审核结果有疑问的,可根据审核结果查询公告指引进行申诉或补充材料,详情及准确时间节点请留意“云东海发布”微信公众号后续发布内容。
(一)录取顺序。经公示确定录取名单后,按照以下顺序分批录取:
1.在公示确定的录取名单中,按批次顺序依次安排学位,前一批次的学生全部安排学位后,再安排后一批次的学生。同批次内同级志愿,优先安排学区招生范围内学生。如个别学区同批次的学生未能全部录取,余下未能录取的由街道教育部门调剂安排至其他学区入读,直至本批次的学生全部安排完毕后再按学区划分安排下一批次学生。录取结果以学校下发《注册通知书》为准,不服从安排或逾期未办理注册手续,视为自动放弃公办学位。2.关于申请“长幼随学”的学位安排。符合“长幼随学”政策的适龄儿童,将在同一录取批次内优先安排入读哥哥(姐姐)在读公办小学。3.2026年户籍适龄儿童数量较往年增幅显著,线上报名截止后迁入或未按时报名的户籍生(简称“迟报名户籍生”),在满足线上报名的学生入学需求后,由教育部门根据学位剩余情况统筹安排到街道内有剩余学位的学校就读。4.关于积分生学位问题。政策优待生、云东海街道户籍生、佛山市内非云东海街道户籍生、政策生完成录取后,若有剩余学位,则按积分派位,位满即止。具体的积分方案和积分办理指引,以云东海街道流动人口管理办公室的公告为准。预计2026年云东海街道公办学校剩余积分学位不多,请积分生做好回原籍就读或报读民办小学的计划。请有意申请积分入学的家长及时办理云东海街道的居住证并依时办理积分入学申请。
(一)招生信息官方发布渠道:云东海街道办事处官方微信公众号“云东海发布”。1.云东海街道教育部门地址:云东海街道大学路街道办事处104室,咨询电话:86162639。2.积分生办理积分咨询:云东海街道流动人口管理办公室,地址:云东海大道云东海街道办事处行政服务中心,电话:66897038。云东海街道所有公办小学招生均按政策严格执行,请各位家长切勿相信招生欺诈电话或信息,以免上当受骗!
1.云东海街道公办小学2026年政策生申请入学条件一览表
2.云东海街道2026年公办小学一年级招生报名资料清单一览表
校对:张颖茵
一审:徐艳芬
二审:刘静思
终审:林国明
