
根据《中华人民共和国义务教育法》《佛山市非户籍适龄儿童少年入读公办义务教育学校实施办法》和《佛山市新市民积分制服务管理办法》等相关文件精神,结合我街道实际,现就西南街道2026年秋季公办小学一年级招生办法公告如下:
西南街道2026年秋季公办小学一年级招生计划一览表

注意事项:
1.本次招生统一使用三水区招生报名系统进行线上报名,每个适龄儿童只能进行一次报名,不得重复。适龄儿童如符合三水区两个或以上镇街入学条件的,只能选择三水区内其中一个镇街报读,请谨慎填报。【以上所述不包含以摇号方式进行录取的学校】
2.根据《佛山市非户籍适龄儿童少年入读公办义务教育学校实施办法》,父母在我街道获得住宅房屋权属证书或已备案购房合同不属于政策生的申请条件,统一纳入积分服务体系。请家长务必明确孩子所属学生类型,谨慎填报。
3.关于学区划分的重要说明:学区划分是为了方便就近安排入学,并非绝对对应关系,具体学位分配会根据各学区学位和生源情况调整、统筹安排。

注意情况:
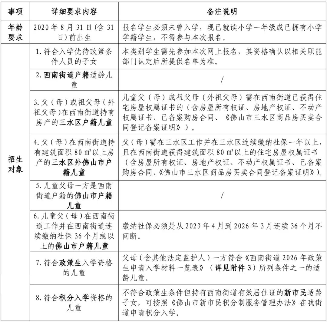
1.政策生:①符合西南街道政策生入学条件的适龄儿童,保障入读西南街道公办小学,由街道教育办统筹安排学位;②学生与父母均为佛山市外户籍的,学生父或母必须持有三水区有效居住证才能报名,如果居住证正在办理延期签注手续的,要同时提供办理居(暂)住证历史记录和居住证换证的受理凭证;③社保类政策生的申请要求是学生父或母在西南街道缴纳社保和在三水区办理居住证时限必须是同时从2021年4月到2026年3月连续60个月不间断。为保持政策延续,如居住证办理时限不符合要求的,可使用连续5年及以上营业执照或纳税证明作为“连续办理居住证5年及以上”的替代佐证材料。
2.积分生:①【新市民】是指在佛山市工作或居住的非佛山市户籍人员。②申请积分入学的学生不参加本次网上报名,请家长按4月2日“水韵西南 三江上城”微信公众号、三水区人民政府网公布的积分入学公告办理积分。③申请积分入学不保障全部入读公办小学,教育办将按录取完户籍生和政策生后剩余学位数量,根据所有积分入学申请人总积分排名,从高到低录取,录满即止。
(一)报名流程:①查阅招生公告→②登陆报名系统填报信息→③查看审核结果公告→④等待通知确定安排入读的学校(预计为6月)→⑤按通知要求前往学校注册。
(二)报名时间:4月7日9:00至4月13日17:00,逾期视为放弃报名。
(三)报名方式:统一实行线上报名。
步骤如下:①手机微信扫码登陆“招生报名系统”,按提示选择报名学段和报读镇街后,根据学生报名类别如实填写报名资料并上传相关证明材料,提交后即完成报名。如信息有误需修改的,可在招生系统首页进入“报名查询”,点击报名学生的资料后可按提示“修改信息”或“删除重新报名”。
报名系统二维码:

(四)关于网上报名的重要提示:1、报名操作必须由家长(监护人)完成,不能由学生完成;2、请家长们一定要用真实信息报名,切不可用编造、虚假的信息进行尝试,因信息虚假、错误造成未能获得入学资格或影响学位安排优先次序的,家长自行承担责任;3、由于本次系统将对部分资料进行自动检测,为避免误检,影响报名的审核结果,请家长根据系统指引对照原件完整如实填报户籍、房产、社保等信息。4、为保证报名信息规范完整,防止系统数据覆盖,此前参加了预报名的家长,仍须在规定时间内登录报名系统,完成正式报名手续。
(五)关于“长幼随学”政策。为落实《佛山市教育局关于完善幼儿园及义务教育学校招生转学“长幼随学”服务机制的通知》精神,切实减轻广大家长的接送压力,在学位情况允许的情况下,我办将在同一户籍条件内优先安排符合报读条件的二孩适龄儿童入读其哥哥姐姐在读学校。有需要的家长可在报名时填报有关资料,并按要求上传两名学生的出生证和报名学生其兄弟姐妹在读学校出具的在读证明照片,提出“长幼随学”申请。摇号录取的公办小学不在此申请范围。兄弟姐妹在读六年级或正在计划办理转学的不参与此项服务。
(注释说明:上文所述的户籍条件为以下四类:1.西南街道户籍学生;2.西南街道以外三水区户籍学生;3.三水区以外佛山市户籍学生;4.佛山市外户籍政策生)
报名资料均为线上审核,不再统一设置现场收集和审核环节。
各类别学生报名所需材料详见附件2:《2026年西南街道公办小学一年级招生报名资料清单一览表》。
注意:为提高审核系统对报名资料比对结果的准确性,避免因比对识别失败而需再次补充报名材料,报名资料中含房产信息的,报名时尽可能上传不动产证或房产证。由于同一房产的购房备案日期一般比房产证日期靠前,从而影响录取排序,为此,请购买一手预售房产的家长同时上传购房备案日期材料(非预售房只以不动产证登记时间排序,无需再提供备案材料)。如无购房备案合同原件的,可到开发商或房产主管部门打印备案日期证明材料代替原件使用。父母离异的小孩申请材料必须提供证明抚养权归属的法律文书,其入学申请材料只能使用抚养权归属一方的材料。请家长如实提交审核材料,一经发现材料不实或造假,将取消其所有学位申请资格,涉嫌违法的将依法移送公安机关处理。
本年度招生审核结果将于5月中旬通过“水韵西南 三江上城”微信公众号发布查询公告,家长可根据公告指引登录招生报名系统查询审核结果。如对审核结果存有异议,请按指引提出申诉或补充相关材料。敬请家长市民密切关注“水韵西南 三江上城”微信公众号的相关信息发布。

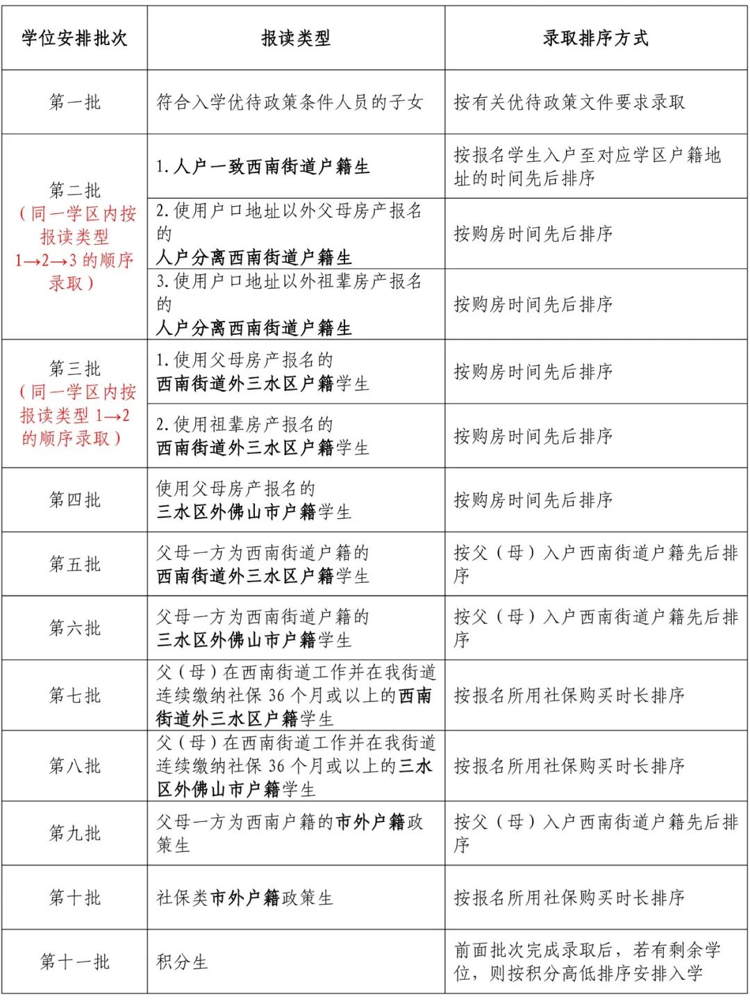
在录取名单中,前一批次的学生全部录取完毕后,再继续录取后一批次学生。如个别学区同一批次的学生未能全部录取的,则需进行排序录取,余下未能录取的由我办调剂安排至其他学区入读,直至本批次的学生全部安排完毕后再按学区划分安排下一批次的学生。不服从安排或逾期不注册者,不保留学位。
由于户籍生和政策生的报读人数较多,预计今年积分入学学位有限且基本集中在金本、南岸和青岐片区,请市民结合家庭的实际情况审慎报读并做好接送规划,同时要准备好需回户籍地就读或入读民办小学的计划。具体的积分方案、积分办理指引和积分结果,以西南街道流动人员和出租屋管理服务领导小组办公室公布为准,街道教育办将根据积分结果和剩余学位数划定积分入学分数线,按积分从高至低录取,并统筹安排入读学校。在总积分相同、排名并列的情况下,根据新市民个人素质、参保情况、居住情况三项指标的所得分数依次排名。不服从安排或逾期不注册者,不保留学位不另行安排。未能录取的积分生,请及时到民办学校报名或回原籍就读。
(一)3月27日,发布招生公告。
(二)4月2日,发布积分方案。
(三)4月7日9:00-4月13日17:00,户籍生和政策生网上报名。
(四)4月13日-5月6日,户籍生和政策生资料审核。
(五)5月中旬,户籍生和政策生审核结果查询。
(六)6月-7月,各类别学生注册工作。
招生信息官方发布渠道:
西南街道办事处官方微信公众号“水韵西南 三江上城”
业务部门信息:
1.西南街道教育办公室地址:西南街道河口车仔路18号党群服务中心604室,电话:87618849。
2.西南街道流动人员和出租屋管理服务领导小组办公室地址:西南街道河口车仔路18号综合治理办一楼,电话:87775778、87775776。
三水区所有公办初中、小学招生工作均按政策严格执行,凡有机构或个人以招生的名义致电家长,声称可以用钱买学位或协助学生报读某校,均属违法行为,敬请各位家长提高警惕,切勿相信此类电话或信息,以免上当受骗。三水区实验小学、西南街道中心小学和西南街道实验小学(原中心小学实验校区)的招生公告将进行单独发布,请有报读需求的家长密切关注“三水教育”和“水韵西南 三江上城”微信公众号的有关发布。
佛山市三水区西南街道
宣传文体旅游和教育办公室
2026年3月27日
附件:
1.西南街道2026年秋季公办小学一年级招生计划和学区范围一览表;

2.2026年西南街道公办小学一年级招生报名资料清单一览表;

3.西南街道2026年政策生申请入学证明材料一览表;(详情请扫描下方二维码)
4.西南街道公办小学一年级报名系统操作指引。(详情请扫描下方二维码)
扫描二维码获取附件






