
粤BA常规赛第二轮来啦!
本周六(3月28日)
佛山队将在南海体育馆
主场迎战肇庆队
南海君特别整理
南海体育馆赛场交通指引
无论乘坐公共交通还是自驾
都能找到最适合的路线
一、出行建议
2026年广东省城市篮球联赛(佛山VS肇庆)将于3月28日在桂城街道南海体育馆开展,为确保市民进场和离场有良好的体验,建议前往观看赛事的市民请尽量选择公共交通或徒步、骑行前往,若驾车前往的请规划好行驶路线,选择停车场停车后再选择公共交通或徒步前往观看。

二、公交路线指引
南海体育馆站(正门/北门)途经公交路线如下:
(一)直达停靠(体育馆正门口):
1.102路:千灯湖←→王借岗公园
2.120路:地铁金融高新区←→城际张槎站
3.佛232路:千灯湖←→芳村客运站(广州)
4.桂03路:和光花园←→桂城金域花园
5.沥09路:千灯湖公交总站←→沥北公交场站
6.桂22路:地铁金融高新区←→万科湾语苑公交总站
(二)附近站点——省中西医结合医院站(西侧约300米):
1.桂22路:地铁金融高新区←→万科湾语苑公交总站
2.桂28路:千灯湖公交总站←→乐从医院
3.132路:地铁金融高新区←→岭南大道公交枢纽站
4.137路:千灯湖公交总站←→城际张槎站
5.139路:南海实验小学←→雅韵轩公交首末站
6.172路:中海锦城总站←→石湾文化广场站
7.831路:千灯湖公交总站←→广珠城轨碧江站
三、地图路线指引
地铁坐至西约站(佛山地铁3号线)C出口,出站后往北沿南海大道北走约700米(10分钟),直达南海体育馆正门。
四、停车场指引
场馆周边停车停车位约1700个,其中:
1.桂一社区公园停车场:约400个停车位
2.省中西医结合医院-地下停车场:约1000个停车位
3.致越优城停车场:约300个停车位
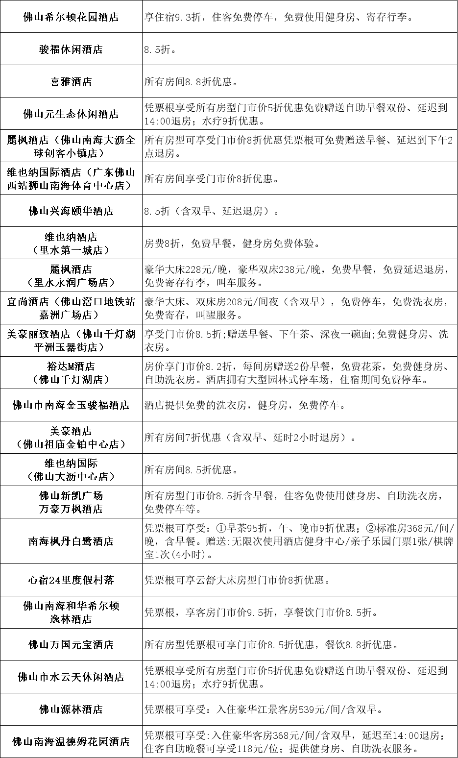
看球精彩又划算!
看完“粤BA”
票根记得留好!
能够享受专属优惠哦
南海超多商家已经参与
具体请看下方表格

*以上优惠最终以商家现场实际情况为准
球要看
游玩攻略也不能少!
赶紧一键收藏

“粤BA”票根记得留好!在南海吃住玩都省钱!
3月28日佛肇大战
一起为佛山队呐喊加油
携手再赢一场!
粤BA常规赛第二轮来啦!
本周六(3月28日)
佛山队将在南海体育馆
主场迎战肇庆队
南海君特别整理
南海体育馆赛场交通指引
无论乘坐公共交通还是自驾
都能找到最适合的路线
一、出行建议
2026年广东省城市篮球联赛(佛山VS肇庆)将于3月28日在桂城街道南海体育馆开展,为确保市民进场和离场有良好的体验,建议前往观看赛事的市民请尽量选择公共交通或徒步、骑行前往,若驾车前往的请规划好行驶路线,选择停车场停车后再选择公共交通或徒步前往观看。

二、公交路线指引
南海体育馆站(正门/北门)途经公交路线如下:
(一)直达停靠(体育馆正门口):
1.102路:千灯湖←→王借岗公园
2.120路:地铁金融高新区←→城际张槎站
3.佛232路:千灯湖←→芳村客运站(广州)
4.桂03路:和光花园←→桂城金域花园
5.沥09路:千灯湖公交总站←→沥北公交场站
6.桂22路:地铁金融高新区←→万科湾语苑公交总站
(二)附近站点——省中西医结合医院站(西侧约300米):
1.桂22路:地铁金融高新区←→万科湾语苑公交总站
2.桂28路:千灯湖公交总站←→乐从医院
3.132路:地铁金融高新区←→岭南大道公交枢纽站
4.137路:千灯湖公交总站←→城际张槎站
5.139路:南海实验小学←→雅韵轩公交首末站
6.172路:中海锦城总站←→石湾文化广场站
7.831路:千灯湖公交总站←→广珠城轨碧江站
三、地图路线指引
地铁坐至西约站(佛山地铁3号线)C出口,出站后往北沿南海大道北走约700米(10分钟),直达南海体育馆正门。
四、停车场指引
场馆周边停车停车位约1700个,其中:
1.桂一社区公园停车场:约400个停车位
2.省中西医结合医院-地下停车场:约1000个停车位
3.致越优城停车场:约300个停车位
看球精彩又划算!
看完“粤BA”
票根记得留好!
能够享受专属优惠哦
南海超多商家已经参与
具体请看下方表格

*以上优惠最终以商家现场实际情况为准
球要看
游玩攻略也不能少!
赶紧一键收藏

“粤BA”票根记得留好!在南海吃住玩都省钱!
3月28日佛肇大战
一起为佛山队呐喊加油
携手再赢一场!
粤BA常规赛第二轮来啦!
本周六(3月28日)
佛山队将在南海体育馆
主场迎战肇庆队
南海君特别整理
南海体育馆赛场交通指引
无论乘坐公共交通还是自驾
都能找到最适合的路线
一、出行建议
2026年广东省城市篮球联赛(佛山VS肇庆)将于3月28日在桂城街道南海体育馆开展,为确保市民进场和离场有良好的体验,建议前往观看赛事的市民请尽量选择公共交通或徒步、骑行前往,若驾车前往的请规划好行驶路线,选择停车场停车后再选择公共交通或徒步前往观看。

二、公交路线指引
南海体育馆站(正门/北门)途经公交路线如下:
(一)直达停靠(体育馆正门口):
1.102路:千灯湖←→王借岗公园
2.120路:地铁金融高新区←→城际张槎站
3.佛232路:千灯湖←→芳村客运站(广州)
4.桂03路:和光花园←→桂城金域花园
5.沥09路:千灯湖公交总站←→沥北公交场站
6.桂22路:地铁金融高新区←→万科湾语苑公交总站
(二)附近站点——省中西医结合医院站(西侧约300米):
1.桂22路:地铁金融高新区←→万科湾语苑公交总站
2.桂28路:千灯湖公交总站←→乐从医院
3.132路:地铁金融高新区←→岭南大道公交枢纽站
4.137路:千灯湖公交总站←→城际张槎站
5.139路:南海实验小学←→雅韵轩公交首末站
6.172路:中海锦城总站←→石湾文化广场站
7.831路:千灯湖公交总站←→广珠城轨碧江站
三、地图路线指引
地铁坐至西约站(佛山地铁3号线)C出口,出站后往北沿南海大道北走约700米(10分钟),直达南海体育馆正门。
四、停车场指引
场馆周边停车停车位约1700个,其中:
1.桂一社区公园停车场:约400个停车位
2.省中西医结合医院-地下停车场:约1000个停车位
3.致越优城停车场:约300个停车位
看球精彩又划算!
看完“粤BA”
票根记得留好!
能够享受专属优惠哦
南海超多商家已经参与
具体请看下方表格

*以上优惠最终以商家现场实际情况为准
球要看
游玩攻略也不能少!
赶紧一键收藏

“粤BA”票根记得留好!在南海吃住玩都省钱!
粤BA常规赛第二轮来啦!
本周六(3月28日)
佛山队将在南海体育馆
主场迎战肇庆队
南海君特别整理
南海体育馆赛场交通指引
无论乘坐公共交通还是自驾
都能找到最适合的路线
一、出行建议
2026年广东省城市篮球联赛(佛山VS肇庆)将于3月28日在桂城街道南海体育馆开展,为确保市民进场和离场有良好的体验,建议前往观看赛事的市民请尽量选择公共交通或徒步、骑行前往,若驾车前往的请规划好行驶路线,选择停车场停车后再选择公共交通或徒步前往观看。

二、公交路线指引
南海体育馆站(正门/北门)途经公交路线如下:
(一)直达停靠(体育馆正门口):
1.102路:千灯湖←→王借岗公园
2.120路:地铁金融高新区←→城际张槎站
3.佛232路:千灯湖←→芳村客运站(广州)
4.桂03路:和光花园←→桂城金域花园
5.沥09路:千灯湖公交总站←→沥北公交场站
6.桂22路:地铁金融高新区←→万科湾语苑公交总站
(二)附近站点——省中西医结合医院站(西侧约300米):
1.桂22路:地铁金融高新区←→万科湾语苑公交总站
2.桂28路:千灯湖公交总站←→乐从医院
3.132路:地铁金融高新区←→岭南大道公交枢纽站
4.137路:千灯湖公交总站←→城际张槎站
5.139路:南海实验小学←→雅韵轩公交首末站
6.172路:中海锦城总站←→石湾文化广场站
7.831路:千灯湖公交总站←→广珠城轨碧江站
三、地图路线指引
地铁坐至西约站(佛山地铁3号线)C出口,出站后往北沿南海大道北走约700米(10分钟),直达南海体育馆正门。
四、停车场指引
场馆周边停车停车位约1700个,其中:
1.桂一社区公园停车场:约400个停车位
2.省中西医结合医院-地下停车场:约1000个停车位
3.致越优城停车场:约300个停车位
看球精彩又划算!
看完“粤BA”
票根记得留好!
能够享受专属优惠哦
南海超多商家已经参与
具体请看下方表格

*以上优惠最终以商家现场实际情况为准
球要看
游玩攻略也不能少!
赶紧一键收藏

“粤BA”票根记得留好!在南海吃住玩都省钱!
3月28日佛肇大战
一起为佛山队呐喊加油
携手再赢一场!
这个新春
藏在南海狮山的佛山植物园
千亩茶花正值最佳观赏期
而且还是免费开放
家门口的“国际杰出茶花公园”
带娃边赏名花、边学知识
轻松解锁新春亲子快乐之旅!


茶秘境 邂逅世界名花

现在的茶花园正值最佳观赏期,粉、白、红各色茶花竞相绽放,不少枝头还是含苞待放的模样,错落有致的美感刚刚好!

作为华南数一数二的茶花基地,这里能看到全球80%的茶花品种,“十八学士”“鸳鸯锦”等珍稀品种藏在其中,漫步300亩花坡,仿佛闯入莫奈花园。


建议大家可以浅色系穿搭在灯笼花树下仰拍,或在疏林茶梅间抓拍孩子闻花的瞬间,氛围感直接拉满!

自然课堂 解锁科普乐趣

遛娃不费妈,科普全靠它!园区的自然教育径设有十五个知识点提示牌,860米的路程里,孩子可以观察到植物的根系,收集松果和落叶携程。全新升级的龙血树园是华南唯一的同类园区,高大的龙血树让孩子秒变“小小植物学家”。

孩子们还可以自带画框、小篮子和胶水,将沿途收集的花叶做成植物压花画,把春天“带回家”,这也是一份独特的新春手作记忆!

童趣天地 全家轻松躺平

逛累了可以蔬林大草坪搭个帐篷,晒着暖阳野餐,享受难得的亲子时光携程。园区新建的游玩沙池,更是小朋友的快乐天堂,家长可以在旁边的原木坐凳上休息,彻底解放双手。这里远离城市喧嚣,只有虫鸣鸟叫,是真正的天然氧吧。


游玩线路&交通导航指引
推荐路线&打卡点:
开放时间:7:30-18:30(免费入园,无需预约)
自驾:导航「佛山植物园」(南海区狮山镇兴业西路17号),北门与东门均有免费停车场,建议早到避开高峰。
公交:乘坐225路、241路、南高05路等至「佛山植物园站」下车,步行即达园区入口。

这个春节,不必远行
来狮山赴一场新春体验之约
除了茶花盛宴
还可以赏生态美景、品传统民俗
享休闲乐趣、购特色好物
在烟火年味中感受公园经济的活力!

关注南海发布视频号,掌握南海最新资讯↓
往期精彩回顾
读懂南海“三个三”:产业有脊梁、城市大格局、政府更有为
2026-03-26

2026南海十大民生实事出炉!划重点→
2026-03-26

“粤BA”票根记得留好!在南海吃住玩都省钱!
2026-03-26

水清、船快!来南海看龙船漂移,更过瘾!
2026-03-26

实力圈粉!南海好物、南农优品首进两会现场
2026-03-26

南海发布编辑部

点“在看”告诉更多人↓↓↓