
“美丽佛山 一路向前” 2026佛山50公里徒步
3月21日,本周六,出发!
三水线以河口百年火车站为起点
终点为佛山世纪莲体育中心
其中,路线途经北江大堤、健力宝足球青训中心
北江休闲公园、西南水闸等

(图片来源三水发布)
而临时交通管制路段有哪些?
如何避开拥堵路段?
参加徒步的街坊们赶紧收藏啦~

3月21日举行佛山市50KM徒步活动,三水辖区段在西南街道举行。为确保活动安全、顺利进行,三水公安交通管理大队决定对活动沿线周边路段实施临时交通管制。



01
交通管制时间
3月21日(周六) 6时30分至13时

02
交通管制路段及措施
车仔路,禁止车辆通行;
防汛路(文塔西路至车仔路路口路段),禁止车辆通行;
沿江西路(工人文化宫至江边仓停车场路口路段),禁止车辆通行;
沙头沿江东路,全路段禁止车辆停放;
沙头沿江东路(南海区黎南线至沙头永丰路口),禁止车辆通行;
沙头大道(佛山航道局三水航标与测绘所门前至沿江东路),禁止车辆通行;
沙头沿江东路(北江大堤海畔名苑上下坡至东沙村口),禁止车辆通行。


(点击查看大图)
公交、地铁、城际
2条活动辅助公交专线
7条临时接驳专线
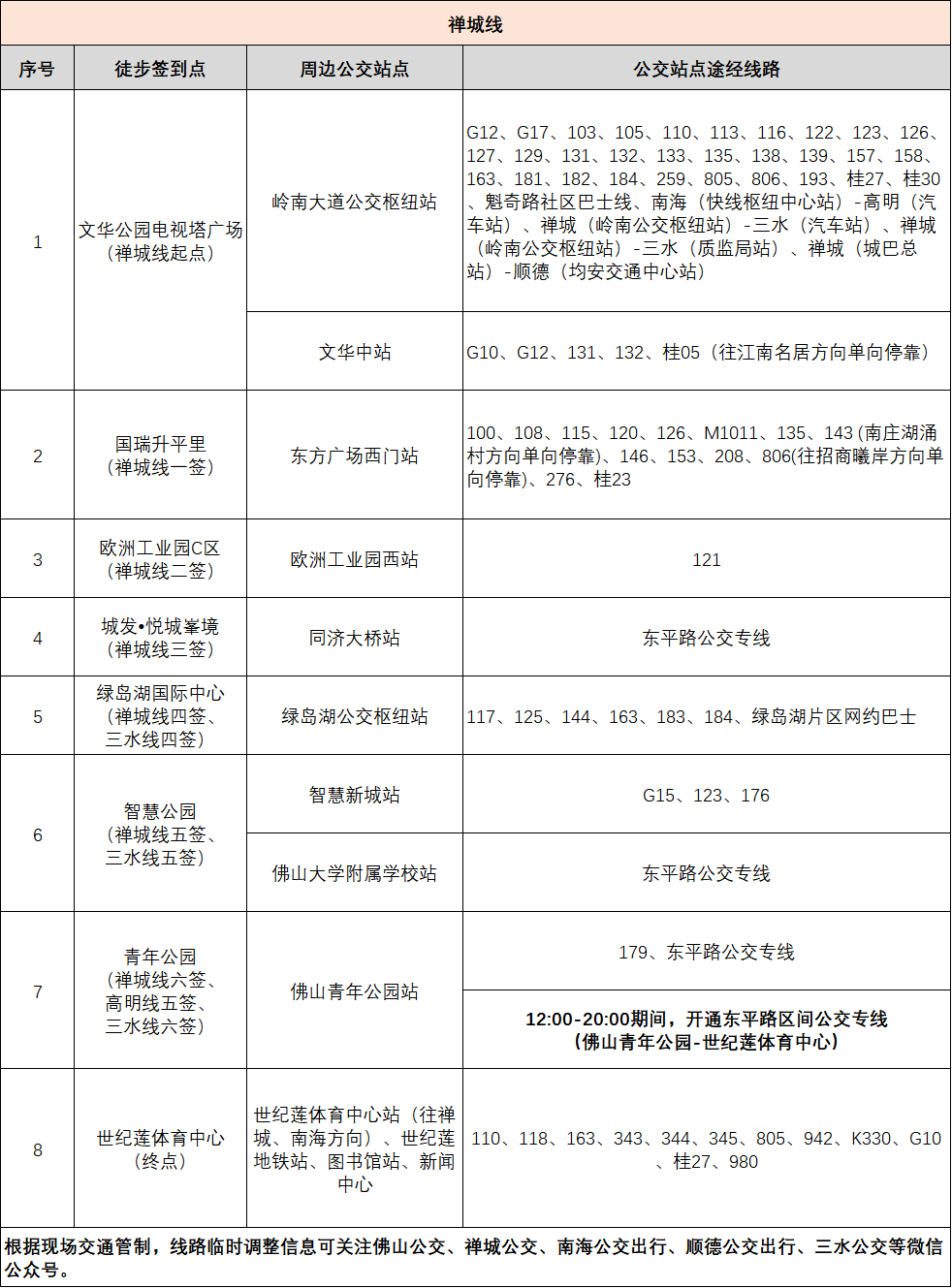
50公里徒步出行指南,一篇看完
建议先收藏,再转发!


徒步终点——世纪莲体育中心
公交站、地铁口怎么走?上图!
请留意“亮眼黄”的指示牌、佛山公交的“小红人”
(点击放大查看)
↓ ↓ ↓ ↓ ↓ ↓ ↓

【重点提示】
今年,三水活动专线上客点有变化!
三水辅助公交活动专线
上车点移至——
世纪莲体育中心西门
中欧中心不再上客!

3月21日当日,适当加密途经各区起点的公交线路班次;
根据各签到点开放时间,加密签到点周边公交线路班次;
加密活动终点站世纪莲体育中心附近的公交线路班次密度,包括:110、118、163、343、345、805、942、G10、桂27、980等10条公交线路。


(点击放大查看)

(点击放大查看)

(点击放大查看)

(点击放大查看)

(点击放大查看)

开设7条活动起/终点及中途签注点临时接驳专线

东平路区间公交专线(佛山青年公园-世纪莲体育中心)

(点击放大查看)
半岛路接驳专线(半月岛-世纪莲体育中心)

(点击放大查看)
各大型居住区前往起点公交专线:
健力宝中学-西南街道办、雅居乐-西南街道办、新城小学A-西南街道办
第一签到点公交接驳专线:
第一签到点-西南街道办、第一签到点-三水广场

(点击放大查看)

高明、三水活动专线
上客位置有变!
终点开设高明、三水活动专线,专线服务时间为18:00-22:00
【注意】高明、三水活动专线上客点移至世纪莲体育中心西门,中欧中心不再上客!
活动专线售票时间预计自3月19日20:00开售,购买渠道→





【附近地铁站】
世纪莲站、东平站
【附近地铁线路末班车时间】

(点击放大查看)

【附近城际线路及站点】
广东城际(惠州北-肇庆):顺德北站
【附近城际末班车时间】
城际线路末班车时间以实际运营为准

(点击放大查看)
安全第一,量力而为,重在参与
预祝参加徒步的大家
玩得愉快,走出精彩!
南山又出新玩法!农科所、“蓝眼泪”、卡玛花海全景研学路线焕新上线,快快报名参加!

佛山市农科所南山场于12月3日免费开放,承包冬日遛娃吃喝玩全攻略


两日游攻略已送达!从农科所到浮日蓝矿咖啡,这份亲子行程请收好

周末逃离计划!三水南山的秋日美好,藏不住了

(向下滑动查看更多)




来源丨三水公安、佛山公交、三水发布
编辑丨刘慧琪
审校丨梁慧聪 莫剑豪 吴韵如
