
新春重磅!
顺德东部组团放大招!
大良➕容桂➕伦教年味满满!

这个春节
东部组团 好事成Three
一条龙式游玩攻略即将解锁
三地年味一网打尽!


大良街道



“如鱼德水 一马当鲜”
第二届顺峰山公园青云湖
"渔启华章"活动

第二届开渔活动于顺峰山公园青云湖举办,为市民和游客带来一场渔业文化与休闲娱乐完美融合的文化盛宴。
活动时间:
2026年1月31日-2月1日
活动地点:
顺峰山公园
凤迎新春 Horse好事成双
美好湾区过大年
2026年大良迎春花市嘉年华

2026大良迎春花市嘉年华以大良智谷公园为核心圈,旨在打造一个代表湾区水准、彰显凤城特色、引领消费热潮现象级文旅品牌活动。今年规模将全面升级:展位将扩容至500个、更特邀优质KOL打造创作展位、动线规划及交通出行更加合理等,与市民游客共创一场被全城铭记的新春盛宴!
活动时间:
2026年2月7日-2月16日
活动地点:
智谷公园
祈福西山
2026年西山庙
新年民俗庙会活动

除夕晚11点至年初一凌晨2点民俗活动,新年祈福;大年初一至大年初三西山庙广场新春庙会活动,醒狮贺岁,财神互动。
活动时间:
2026年2月16日-2月19日
活动地点:
西山庙
“马上巨FU”
2026年马年春节系列活动

2026马年新春假期,顺德华侨城欢乐海岸PLUS开展新春嘉年华系列活动。活动期间将结合传统非遗文化展演、特色美陈等开展活动,并结合促销优惠政策打造春节限定的“新春许愿发财树”、“发财”摩天轮主题舱等特色美陈区,紧抓游客“情绪价值”在春节感受财运暴涨的神秘力量!让游客体验这场“运气爆棚”的发财之旅,让新年的好运从天而降。
活动时间:
2026年2月15日-3月3日
活动地点:
顺德欢乐海岸PLUS
顺德欢乐海岸PLUS
请到佛山过大年

依托"世界美食之都"核心IP与岭南水乡文化底蕴,精心构建"年味营造"、"水上花市"、"岭南吉市"、"岭南年味"四大主体框架。
活动时间:
2026年2月23日
活动地点:
顺德欢乐海岸PLUS
“福马贺新春 清晖有好市”
2026年清晖园新春系列活动

清晖园博物馆新春系列活动,通过延长开放时间、文创市集、演艺互动、园区打卡点等,提供“日-夜”的多种文化体验,增强群众满意度,提升清晖园的知名度和影响力,全力打造区内旅游文化地标。
1.园区氛围布置(打卡点):全园设多个不同主题打卡点,为市民、游客送上新春祝福;
2.文创市集:春节期间,全园分3个区域开展文创市集,提供马年特色文创、非遗文创等商品;
3.延长开放时间:大年初一至大年初六夜间,将安排多场快闪表演,包括夜光醒狮、文武状元飘色、新春音乐会等;并有“马年集福”互动游戏等,与市民、游客共度佳节。
活动时间:
2026年春节期间(2026年2月15日-3月3日)
活动地点:
清晖园博物馆内
清晖园博物馆门票优惠
2026年2月15日-2月23日
1、春节假期期间,即2026年2月15日至2月23日,全价票八折优惠,售票12元/人;
2、年满60周岁不满65周岁的老年人,凭有效证件享受近半价门票优惠,即7元/人;
3、年满65岁以上(含65岁)老年人,凭有效证件免费入园;
4、1.5米以下未成年人免费入园;
5、顺德户籍居民凭有效证件免费入园。
马到功成 万象花开
2026万象汇精品花市暨
顺德全民乐GO节

顺德万象汇将举办精品花市、乐购节、文创市集等一系列活动:
1.精品花市:集中展销年宵花、节庆花艺、园艺摆件等精品花卉及相关衍生产品
2.乐购节:开展美食类销售市集,涵盖顺德特色预制菜品、便捷即食食品、特色美食及饮料等。
3.文创市集:汇集本土文创手作、非遗工艺品、潮流文创周边等特色产品
活动时间:
2026年2月1日-16日
活动地点:
万象汇
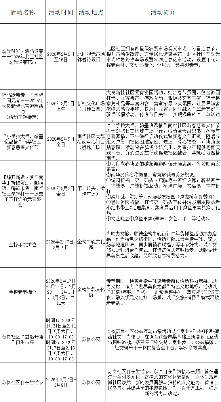
此外,大良各居村
还将举办各类精彩活动


(点击查看大图)



容桂街道



容桂天佑城
佑你相伴 好运加马

设置新春主题摊位,营造年味浓厚、喜庆温馨的节日氛围。顾客在任意点位拍照,带话题分享至社交平台即可在客服台领取一份精美礼品。
活动时间:
2026年1月-2月
活动地点:
容桂天佑城
“2026马上有福”
柴油机1959社群福利
(民俗体验工坊)
园区内节日优惠满满:
1.限时书店:全场9折
2.喜点茶楼:消费满80元送马拉糕
3.渔乐达人钓虾馆:消费9折
4.DM银饰手工:手工银饰品9折,DIY情侣对戒送铜牌钥匙扣+拍立得一张
5.小米星:凭券享受会员价
6.四个朋友(容桂柴油机店):凭券享免费续钟1小时
7.一家河边的店:全场8.8折

活动时间:
2026年1月16日-2月28日
活动地点:
柴油机1959
活动详情:
街坊想要,立“马”得到 | 1959送你专属商家福利
2026年容桂街道龙涌口村
第五届桃花文化节

本届活动涵盖主题音乐会、古风集市、游园会、桃花插花赛、文化研学等内容。活动旨在以桃花为媒,串联文旅体验,开启文化传承新篇章。


活动时间:
2026年2月6日-2月8日
活动地点:
容桂龙涌口村
顺德渔人码头
“码”上有喜市-新春活动

顺德渔人码头将以“马年年俗+潮流创意”为核心,规划约50个特色摊位,于新年倾力打造集逛、赏、玩、购于一体的新春年货节,期间还有醒狮贺岁、型男巡游、财神送福等特色表演。


活动时间:
2026年2月6日-2月23日
活动地点:
顺德渔人码头
活动详情:
实在太超前了!超前点播年货节超绝玩法!
2026容桂迎春花市

2026容桂迎春花市打造218个摊位,包括年花年桔、温室植物、创意潮玩、特色美食、年货精品、车尾箱集市等。
活动时间:
2026年2月10日-2月16日
活动地点:
容桂容里新展路、容辉路
龙马献瑞 文脉腾辉
万和∙2026容桂文塔龙狮共舞贺新禧
20世纪80年代起,容桂每年农历正月初一都会组织新春龙狮汇演,2012年升级为龙狮巡游,逐步发展成为群众喜闻乐见的春节品牌活动。
今年,这场热闹的民俗盛宴将首次“舞”动城央地标——文塔公园!由传统舞龙、醒狮、飘色与锣鼓柜组成的巡游队伍,将环绕省级文物单位文塔徐徐行进,承载着人们对新年风调雨顺、吉祥安康的美好祈愿。
除了原汁原味的龙狮巡游,现场还准备了丰富多彩的配套活动:贺岁歌曲演唱、武术表演、街舞表演等轮番上演;非遗体验区更是诚意满满,市民群众可以亲手体验剪纸、版画制作、书法,触摸传统手艺的温度,还可以手写祈福卡,许愿新年、寄托美好。
活动时间:
2026年2月17日(正月初一)上午10:00
活动地点:
容桂文塔公园
“开库广济 乐善容桂”
2026年容桂观音开库民俗活动

活动期间,市民齐聚白莲公园观音堂参与“借库”仪式,祈求新年财运。还将同步展开慈善义卖、创意市集、祈福生菜会等,让传统文化焕发新彩。该民俗传承千年,2013年入选省级非遗,每年吸引超20万人次参与,成为展示顺德文化魅力、促进文旅融合的重要盛会。
活动时间:
2026年3月13日-14日
活动地点:
容桂观音堂



伦教街道



2026年伦教迎春花市
本次花市以“花”为媒将融合传统文化与潮流演出打造集“观赏、购物、娱乐”于一体的沉浸式新春体验。
活动时间:
2026年2月7日-2月16日
活动地点:
百里芳华伦教段
来长鹿,过大年!
长鹿陪你 粤玩粤好

来长鹿,过大年!——长鹿陪你 粤玩粤好!春节盛会高燃开启:
【年俗集结】看“鹿韵华章”迎宾秀、舞龙醒狮点睛互动,与福禄寿喜、小马财神巡游合影,接利是、沾福气;
【年味食足】品味“新年第一口”意头菜与“九大簋”粤式风味;
【打卡留影】邂逅长鹿第一大煎堆、漫步好运挥春街,留下新春好运瞬间;
【新春特辑】参与万人同写《万福图》、快乐摇钱树,新年游园会、粤唱粤好舞台及《欢乐今宵》剧场!
搭配长鹿11大主题园区,邀您全家沉浸体验广府年俗,热热闹闹迎马年!
备注:以上活动为初步方案,以园区实际举办的活动为准
活动时间:
2026年2月15日-2月23日
活动地点:
长鹿旅游休博园
长鹿旅游休博园
博物馆门票优惠
马力全开家庭套票(2大1小或1老, 单次票)
内容:送观光门票+150 游乐金+动物园+地球村·大马戏表演+项目12选4【(欢乐岛:天鹅历险/深海之旅/翼龙/虫宝宝)或(尖叫乐园:雨林探秘/欢乐时光/波浪翻滚/星际战鹰/旋风摩托/激情摇摆/情侣飞车/淘金勇士)
销售期:2026年1月3日至1月31日,168元/套(2大1小)
销售期:2026年2月1日至2月9日,188元/套(2大1小)
销售期:2026年2月10日至2月13日,218元/套(2大1小)
使用日期:以上门票需提前一天以上购买,使用有效期为购买次日至2026年2月28日。
香云纱新春潮玩季


设有三大主题区域:
1.“香云纱品牌销售区”:近30家独立设计师品牌将呈现可穿戴的非遗——香云纱服饰及其衍生品,从新中式时装到围巾、茶席等文创好物,让非遗美学融入日常消费;
2.年货精品文创区:集结年花年桔、创意潮玩和手信礼盒,满足市民一站式购齐年货的需求;
3.特色美食区则汇聚顺德老字号现制小吃,游客可边走边尝,在唇齿留香中感受非遗文化的活化魅力。
打造一场香云纱非遗、年花年货、美食的潮流创意的跨界盛宴,不仅为市民提供集购物、赏玩、美食于一体的新春趣游体验,更让香云纱这项非物质文化遗产以鲜活姿态走进现代生活。
活动时间:
2026年1月25日-3月3日
活动地点:
顺德香云纱国际时尚产业园
伦教落羽杉
缤纷赏玩季
每年1月-2月,是落羽杉最佳的鉴赏季节。依托乌洲水闸边的落羽杉林,举办伦教落羽杉缤纷赏玩季活动,以特色文创市集、手工制作等特色活动,让市民体验伦教风光的特别魅力。
活动时间:
2026年1月31日-2月1日
活动地点:
乌洲水闸
「马上Fa财·新春大集」
以70个特色摊位,汇聚年味与生机。这里有挥春百货的红火祝福、温室支花的鲜妍明媚、盆花盆桔的吉祥寓意、桃花的灼灼其华、庭院花艺的自然意趣,更有无动力游戏的童趣欢笑与DIY手作的温暖创意。整个市集以古典雅致的风格打造,竹棚木架,灯笼点缀,漫步其间仿佛走入一幅热闹的岁时画卷。白天可赏花选桔,夜晚灯笼亮起,更添一份温馨年味。我们延续乌洲夜市的烟火气,更用竹韵花香传递传统节日的温度,欢迎您来逛花市、选年礼、玩手作,在三洲的竹风花影里,找回记忆中的热闹新年。

活动时间:
2026年2月1日-3月1日
活动地点:
乌洲水闸
顺德伦教
第二届写生艺术节

邀请大湾区30位艺术家,走进伦教各村居开展“寻美”之旅,用画笔探寻城市肌理,以艺术诠释水乡之美。通过国画的诗意表达,捕捉伦教“百千万工程”下的生态蝶变,记录治水美岸后的水清岸绿、河畅景美,将自然风光与人文底蕴凝练为艺术的永恒瞬间。
活动时间:
2026年1月-2月
活动地点:
伦教
活动安排:
1月28日678文化街及周边
1月29日上午粮苑(活动启动)
1月29日下午仕版村
1月30日上午荔村石龟公园
1月30日下午霞石华生园
1月31日上午乌洲水闸
1月31日下午 永丰二安围
2月1日 伦教文化大楼展厅



大良、容桂、伦教
顺德“东部组团”年味拉满
后续我们还将有更多的精彩互动
敬请留意






